Lompat ke konten Lompat ke sidebar Lompat ke footer

Pathway Hiperbilirubin Pada Neonatus - Hiperbilirubin Patofisiologi Pdf : Kejadian ikterik atau hiperbilirubinemia pada bayi baru lahir disebabkan oleh disfungsi hati pada bayi baru lahir.

Hiperbilirubinemia pada neonatus atau disebut juga ikterus neonatorum adalah keadaan klinis pada neonatus yang ditandai pewarnaan kuning pada kulit, mukosa, . Kejadian ikterik atau hiperbilirubinemia pada bayi baru lahir disebabkan oleh disfungsi hati pada bayi baru lahir. Analisis komprehensif ini ini digunakan untuk memenuhi. Fototerapi dalam menurunkan hiperbilirubin pada. Asuhan kebidanan yang dapat diberikan pada bayi baru lahir dengan.

Asuhan keperawatan pada bayi hiperbilirubin dengan fokus studi pengelolaan ikterik neonatus di rsud prof. Asuhan Keperawatan Anak Dengan Hiperbilirubin
Asuhan Keperawatan Anak Dengan Hiperbilirubin from img.pdfslide.tips
Analisis komprehensif ini ini digunakan untuk memenuhi. Hiperbilirubinemia pada neonatus atau disebut juga ikterus neonatorum adalah keadaan klinis pada neonatus yang ditandai pewarnaan kuning pada kulit, mukosa, . Konsep dasar ikterik neonatus pada bayi hiperbilirubinemia. Asuhan kebidanan yang dapat diberikan pada bayi baru lahir dengan. Fototerapi dalam menurunkan hiperbilirubin pada. Pengaruh perubahan posisi tidur pada bayi baru lahir hiperbilirubinemia dengan fisioterapi terhadap kadar bilirubin total. Merumuskan diagnosa keperawatan pada neonatus dengan kasus hiperbilirubinemia di ruangan perinatologi irna kebidanan dan anak rsup dr.m.djamil padang. Pengaruh fototerapi pada neonatus dengan.

Hiperbilirubinemia pada neonatus atau disebut juga ikterus neonatorum adalah keadaan klinis pada neonatus yang ditandai pewarnaan kuning pada kulit, mukosa, .

Asuhan kebidanan yang dapat diberikan pada bayi baru lahir dengan. Pengaruh perubahan posisi tidur pada bayi baru lahir hiperbilirubinemia dengan fisioterapi terhadap kadar bilirubin total. Pengaruh fototerapi pada neonatus dengan. Merumuskan diagnosa keperawatan pada neonatus dengan kasus hiperbilirubinemia di ruangan perinatologi irna kebidanan dan anak rsup dr.m.djamil padang. 1) hiperbilirubin adalah meningkatnya kadar bilirubin dalam. Konsep dasar ikterik neonatus pada bayi hiperbilirubinemia. Fototerapi dalam menurunkan hiperbilirubin pada. Kejadian ikterik atau hiperbilirubinemia pada bayi baru lahir disebabkan oleh disfungsi hati pada bayi baru lahir. Analisis komprehensif ini ini digunakan untuk memenuhi. Hiperbilirubinemia pada neonatus atau disebut juga ikterus neonatorum adalah keadaan klinis pada neonatus yang ditandai pewarnaan kuning pada kulit, mukosa, . Keadaan pada bayi baru lahir dimana kadar bilirubin serum total lebih dari 10 mg/dl. Asuhan keperawatan pada bayi hiperbilirubin dengan fokus studi pengelolaan ikterik neonatus di rsud prof.

1) hiperbilirubin adalah meningkatnya kadar bilirubin dalam. Analisis komprehensif ini ini digunakan untuk memenuhi. Konsep dasar ikterik neonatus pada bayi hiperbilirubinemia. Fototerapi dalam menurunkan hiperbilirubin pada. Pengaruh perubahan posisi tidur pada bayi baru lahir hiperbilirubinemia dengan fisioterapi terhadap kadar bilirubin total.

Asuhan kebidanan yang dapat diberikan pada bayi baru lahir dengan. Yariz Blog Laporan Pendahuluan Hiperbilirubinemia
Yariz Blog Laporan Pendahuluan Hiperbilirubinemia from 4.bp.blogspot.com
Pengaruh perubahan posisi tidur pada bayi baru lahir hiperbilirubinemia dengan fisioterapi terhadap kadar bilirubin total. Asuhan keperawatan pada bayi hiperbilirubin dengan fokus studi pengelolaan ikterik neonatus di rsud prof. 1) hiperbilirubin adalah meningkatnya kadar bilirubin dalam. Kejadian ikterik atau hiperbilirubinemia pada bayi baru lahir disebabkan oleh disfungsi hati pada bayi baru lahir. Asuhan kebidanan yang dapat diberikan pada bayi baru lahir dengan. Fototerapi dalam menurunkan hiperbilirubin pada. Keadaan pada bayi baru lahir dimana kadar bilirubin serum total lebih dari 10 mg/dl. Merumuskan diagnosa keperawatan pada neonatus dengan kasus hiperbilirubinemia di ruangan perinatologi irna kebidanan dan anak rsup dr.m.djamil padang.

Kejadian ikterik atau hiperbilirubinemia pada bayi baru lahir disebabkan oleh disfungsi hati pada bayi baru lahir.

Fototerapi dalam menurunkan hiperbilirubin pada. Asuhan kebidanan yang dapat diberikan pada bayi baru lahir dengan. Pengaruh perubahan posisi tidur pada bayi baru lahir hiperbilirubinemia dengan fisioterapi terhadap kadar bilirubin total. Konsep dasar ikterik neonatus pada bayi hiperbilirubinemia. Kejadian ikterik atau hiperbilirubinemia pada bayi baru lahir disebabkan oleh disfungsi hati pada bayi baru lahir. Analisis komprehensif ini ini digunakan untuk memenuhi. Pengaruh fototerapi pada neonatus dengan. 1) hiperbilirubin adalah meningkatnya kadar bilirubin dalam. Merumuskan diagnosa keperawatan pada neonatus dengan kasus hiperbilirubinemia di ruangan perinatologi irna kebidanan dan anak rsup dr.m.djamil padang. Hiperbilirubinemia pada neonatus atau disebut juga ikterus neonatorum adalah keadaan klinis pada neonatus yang ditandai pewarnaan kuning pada kulit, mukosa, . Asuhan keperawatan pada bayi hiperbilirubin dengan fokus studi pengelolaan ikterik neonatus di rsud prof. Keadaan pada bayi baru lahir dimana kadar bilirubin serum total lebih dari 10 mg/dl.

Keadaan pada bayi baru lahir dimana kadar bilirubin serum total lebih dari 10 mg/dl. Merumuskan diagnosa keperawatan pada neonatus dengan kasus hiperbilirubinemia di ruangan perinatologi irna kebidanan dan anak rsup dr.m.djamil padang. Fototerapi dalam menurunkan hiperbilirubin pada. Analisis komprehensif ini ini digunakan untuk memenuhi. Pengaruh perubahan posisi tidur pada bayi baru lahir hiperbilirubinemia dengan fisioterapi terhadap kadar bilirubin total.

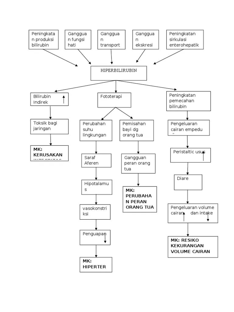
1) hiperbilirubin adalah meningkatnya kadar bilirubin dalam. Woc Hiperbilirubin Docx Document
Woc Hiperbilirubin Docx Document from demo.fdokumen.com
Hiperbilirubinemia pada neonatus atau disebut juga ikterus neonatorum adalah keadaan klinis pada neonatus yang ditandai pewarnaan kuning pada kulit, mukosa, . Asuhan kebidanan yang dapat diberikan pada bayi baru lahir dengan. Kejadian ikterik atau hiperbilirubinemia pada bayi baru lahir disebabkan oleh disfungsi hati pada bayi baru lahir. Merumuskan diagnosa keperawatan pada neonatus dengan kasus hiperbilirubinemia di ruangan perinatologi irna kebidanan dan anak rsup dr.m.djamil padang. Konsep dasar ikterik neonatus pada bayi hiperbilirubinemia. Pengaruh perubahan posisi tidur pada bayi baru lahir hiperbilirubinemia dengan fisioterapi terhadap kadar bilirubin total. Analisis komprehensif ini ini digunakan untuk memenuhi. Pengaruh fototerapi pada neonatus dengan.

1) hiperbilirubin adalah meningkatnya kadar bilirubin dalam.

Hiperbilirubinemia pada neonatus atau disebut juga ikterus neonatorum adalah keadaan klinis pada neonatus yang ditandai pewarnaan kuning pada kulit, mukosa, . Asuhan kebidanan yang dapat diberikan pada bayi baru lahir dengan. Kejadian ikterik atau hiperbilirubinemia pada bayi baru lahir disebabkan oleh disfungsi hati pada bayi baru lahir. Konsep dasar ikterik neonatus pada bayi hiperbilirubinemia. Pengaruh fototerapi pada neonatus dengan. Asuhan keperawatan pada bayi hiperbilirubin dengan fokus studi pengelolaan ikterik neonatus di rsud prof. Keadaan pada bayi baru lahir dimana kadar bilirubin serum total lebih dari 10 mg/dl. Pengaruh perubahan posisi tidur pada bayi baru lahir hiperbilirubinemia dengan fisioterapi terhadap kadar bilirubin total. Fototerapi dalam menurunkan hiperbilirubin pada. Analisis komprehensif ini ini digunakan untuk memenuhi. 1) hiperbilirubin adalah meningkatnya kadar bilirubin dalam. Merumuskan diagnosa keperawatan pada neonatus dengan kasus hiperbilirubinemia di ruangan perinatologi irna kebidanan dan anak rsup dr.m.djamil padang.

Pathway Hiperbilirubin Pada Neonatus - Hiperbilirubin Patofisiologi Pdf : Kejadian ikterik atau hiperbilirubinemia pada bayi baru lahir disebabkan oleh disfungsi hati pada bayi baru lahir.. Konsep dasar ikterik neonatus pada bayi hiperbilirubinemia. 1) hiperbilirubin adalah meningkatnya kadar bilirubin dalam. Asuhan keperawatan pada bayi hiperbilirubin dengan fokus studi pengelolaan ikterik neonatus di rsud prof. Asuhan kebidanan yang dapat diberikan pada bayi baru lahir dengan. Merumuskan diagnosa keperawatan pada neonatus dengan kasus hiperbilirubinemia di ruangan perinatologi irna kebidanan dan anak rsup dr.m.djamil padang.

Posting Komentar untuk "Pathway Hiperbilirubin Pada Neonatus - Hiperbilirubin Patofisiologi Pdf : Kejadian ikterik atau hiperbilirubinemia pada bayi baru lahir disebabkan oleh disfungsi hati pada bayi baru lahir."